"糖尿病"这一健康议题长期以来都备受社会各界的密切关注。尤其令人忧虑的是,在过去的30多年间,我国糖尿病的患病率显著上升(表1),这一现象无疑加深了公众的担忧情绪。那么,您对糖尿病的了解究竟有多少呢?接下来,本文将从糖尿病的基本概念、常见症状、类型划分以及可能引发的并发症等多个维度,全面细致地解读糖尿病的基本知识。
表1 我国9次全国性糖尿病流行病学调查结果汇总

糖尿病的定义
糖尿病是一组由于胰岛素分泌缺陷和(或)胰岛素作用障碍所致的,以高血糖为特征的代谢性疾病。简单来说,胰岛素是用来降低血糖,保持人体血糖平衡的一种激素,其水平或者作用下降,会导致血糖无法降低或者降低缓慢,进而导致高血糖,最终引起糖尿病。
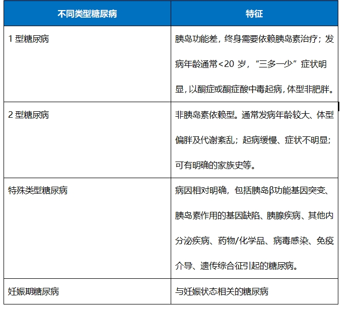
糖尿病的类型
糖尿病主要分为4种类型,即1型糖尿病(T1DM)、2型糖尿病(T2DM)、特殊类型糖尿病和妊娠期糖尿病(表2),其中2型糖尿病最为常见,占糖尿病人群90%以上。
表2 不同类型糖尿病的特征

糖尿病常见症状体征
早期症状较轻,甚至可能没有任何自觉症状,随着疾病进展,可表现为典型的“三多一少症状”,即烦渴多饮、多尿、多食、不明原因体重下降。
烦渴多饮:由于尿量增多,体内水分大量丢失,因而会常感到口干舌燥,需要频繁饮水。
多尿:高血糖导致血浆渗透压升高,从而产生渗透性利尿作用,引起尿量增多。因此,患者会常感到尿频、尿急,夜间尤其明显。
多食:可能会感到经常饥饿,食欲增加,食量比平时大。
体重下降:尽管患者食欲增加,但由于胰岛素缺乏或组织细胞对胰岛素敏感性降低,葡萄糖不能被有效利用,导致体内脂肪和蛋白质分解加速消耗过多,造成体重下降,部分患者还会出现明显的消瘦。
除了三多一少,还可能出现视力模糊、疲劳等症状。上述症状的出现可能因人而异。
糖尿病并发症
糖尿病患者长期未经治疗或者治疗欠佳,常出现急性或慢性并发症。常见急性并发症包括糖尿病酮症酸中毒、高渗性高血糖状态、低血糖症等;常见慢性并发症包括心脑血管疾病、肾脏疾病、视网膜病变、神经病变、皮肤病变、下肢动脉病变等,严重影响患者生存质量。
总结
糖尿病是一种以高血糖为特征的代谢性疾病,主要由胰岛素分泌缺陷和作用障碍引起,且以2型糖尿病最为常见。糖尿病患者可能出现“三多一少”等典型症状,具体表现因人而异。随着疾病进展,糖尿病患者常面临急慢性并发症的风险,这些并发症严重影响患者的生存质量。因此,提高对糖尿病的认识和早期干预至关重要。



糖友之家7 个月前
发表在:人为什么会得糖尿病?原来糖尿病是这样来的,现在知道还不迟糖友QQ群:528582977